推扬网

 找回密码
 立即注册

QQ登录

只需一步,快速开始

搜索
推扬网 门户 互联网动态 查看内容

补缴社保滞纳金怎么算的?2019年政策曝光(速来了解下)

2020-4-17 22:47| 发布者: admin| 查看: 409| 评论: 0

摘要: 补缴社保有滞纳金吗?社保补缴是有滞纳金的,且滞纳金可不少。 依据我们社会保险法的规定,用人单位没有按时交纳养老保险的,要按照国家规定交纳滞纳金,滞纳金的标准是欠缴总额的每日万分之五。 社会保险法是2011 ...

补缴社保有滞纳金吗?社保补缴是有滞纳金的,且滞纳金可不少。

依据我们社会保险法的规定,用人单位没有按时交纳养老保险的,要按照国家规定交纳滞纳金,滞纳金的标准是欠缴总额的每日万分之五。

社会保险法是2011年7月1日之后正式实施,2011年7月1日之后滞纳金收取标准就是按照社会保险法执行。

实际上,2011年7月1日之前,我们要按照社会保险费征缴暂行条例的执行标准执行,它的滞纳金更高是2‰。不过由于新的社会保险法在法律地位上超过了社会保险费征缴暂行条例,现在一律执行社会保险法标准。

不过,社会保险费的滞纳金征缴确实并不是很严格,有减免的可能。主要是对困难企业,进行有针对的减免。

尤其是2019年1月1日之后,社会保险费的征缴改由税务部门承担,为了保障社会保险费的及时有效到位,预计很多企业将会得到减免。

2019年以后补缴社保需要交滞纳金吗?要注意哪些问题?

 

近日,国务院也明确规定,保证现有的征收模式和规则不变,确保社会保险费企业负担总体不变。

现有的征收模式主要是企业自主申报,按申报基数核定。职工维权后,再对企业进行查处,同时征收滞纳金等费用。

目前来看,2019年以后,税务部门主动扩大社会征缴面,对企业进行严查的可能性不大。

2019年以后补缴社保需要交滞纳金吗?要注意哪些问题?

 

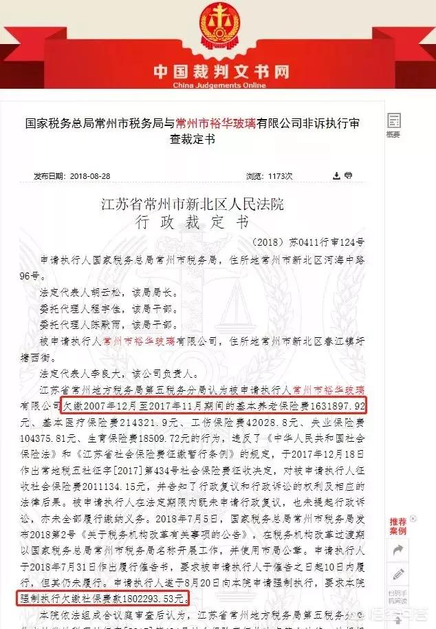
而且前些日子出现在新闻网上爆料的,江苏省常州市税务机构对某企业征收200万元的社会保险费的法院裁定书,所涉及到的保险费并没有提及滞纳金的数额。

2019年以后补缴社保需要交滞纳金吗?要注意哪些问题?

 

所以,可以看到我们税务部门在征收滞纳金时还是非常克制的。其实这也是让很多企业钻了空子。200万元的社保,在过去十年内产生的利息就不是小数目。

不过相对来说,只要将社会保险费征缴上来,就是维护了职工的权益,保障了职工的养老等各项待遇不受损失。

希望国家在劳动保障方面做的越来越好。


鲜花

握手

雷人

路过

鸡蛋

最新评论

推荐阅读
精彩推荐

广告服务|投稿要求|禁言标准|版权说明|免责声明|手机版|小黑屋|推扬网 ( 粤ICP备18134897号 )|网站地图 | 邮箱:vayae@hotmail.com

GMT+8, 2026-1-24 14:06 , Processed in 0.081670 second(s), 29 queries .

Powered by Discuz! X3.4

© 2001-2017 Comsenz Inc.

返回顶部