推扬网

 找回密码
 立即注册

QQ登录

只需一步,快速开始

搜索
推扬网 门户 互联网动态 查看内容

天津大学生创业政策(大学生创业补贴优惠政策及扶持标准)

2020-4-17 23:14| 发布者: admin| 查看: 202| 评论: 0

摘要: 根据天津市政府信息公开内容整理: / / 大学生创业、就业补贴政策 编码120000RSJJF01003 类型行政给付 法定依据 根据天津市政府信息公开内容整理: / / 大学生创业、就业补贴政策 编码120000RSJJF01003 类型 ...

根据天津市政府信息公开内容整理: / / 大学生创业、就业补贴政策 编码120000RSJJF01003 类型行政给付 法定依据

天津大学生创业有哪些财政补贴政策,如何申请?附具体流程图

根据天津市政府信息公开内容整理:

/ /

大学生创业、就业补贴政策

编码120000RSJJF01003

类型行政给付

法定依据

1.《国务院关于进一步做好新形势下就业创业工作的意见》(国发〔2015〕23号)第十三条,将求职补贴调整为求职创业补贴,对象范围扩展到已获得国家助学贷款的毕业年度高校毕业生;

2.《关于印发天津市促进高校毕业生就业意见的通知》(津政发〔2009〕12号)第二条,(六)扩大就业见习。政府按照每人每月我市最低工资60%的标准给予见习人员生活费补贴,见习基地也应给予一定的补贴;

3.《天津市人民政府办公厅关于做好促进普通高等学校毕业生就业工作的意见》(津政办发[2013]53号)(二)对企业招用就业困难的高校毕业生的,给予1年岗位补贴和3年的社会保险补贴。(四)鼓励高校与公共就业人才服务机构合作开展创业培训和实训,将创业培训期限,从目前的毕业年度延长至毕业前3个学期,按规定给予培训费补贴。(十二)给予一次性求职补贴。对零就业家庭、单亲家庭、需赡养重大疾病家庭成员和低保家庭中的毕业年度内高校毕业生,给予3000元的一次性求职补贴。所需资金由市就业专项资金列支。

天津大学生创业有哪些财政补贴政策,如何申请?附具体流程图

实施机构

市人力社保局(就业促进处)

运行流程

接受申请—审核—批复—实施

责任事项

1.公示申请需提交的要件;

2.对申请进行审核,一次性告知需补正的材料;

3.出具审核意见,进行资金拨付;

4.监督落实情况。

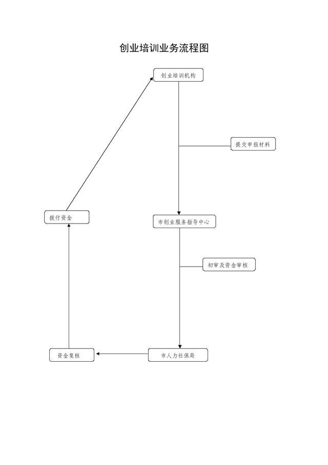
具体流程图

天津大学生创业有哪些财政补贴政策,如何申请?附具体流程图 天津大学生创业有哪些财政补贴政策,如何申请?附具体流程图 天津大学生创业有哪些财政补贴政策,如何申请?附具体流程图


鲜花

握手

雷人

路过

鸡蛋

最新评论

推荐阅读
精彩推荐

广告服务|投稿要求|禁言标准|版权说明|免责声明|手机版|小黑屋|推扬网 ( 粤ICP备18134897号 )|网站地图 | 邮箱:vayae@hotmail.com

GMT+8, 2026-1-16 23:06 , Processed in 0.068081 second(s), 28 queries .

Powered by Discuz! X3.4

© 2001-2017 Comsenz Inc.

返回顶部