推扬网

 找回密码
 立即注册

QQ登录

只需一步,快速开始

搜索
推扬网 门户 互联网动态 查看内容

刘强东被起诉怎么回事(刘强东被起诉书当事人授权全译本曝光)

2020-4-17 23:29| 发布者: admin| 查看: 210| 评论: 0

摘要: 刘强东在美“性侵”案再起风波。 2018年12月,美国检方曾决定不起诉刘强东,宣布他无罪。 4个月后,该案件出现新情况。 女大学生起诉刘强东和京东 据《纽约时报》16日报道,明尼苏达大学女大学生对京东CEO刘强东涉 ...

刘强东在美“性侵”案再起风波。 2018年12月,美国检方曾决定不起诉刘强东,宣布他无罪。 4个月后,该案件出现新情况。 女大学生起诉刘强东和京东

据《纽约时报》16日报道,明尼苏达大学女大学生对京东CEO刘强东涉嫌强奸提起民事诉讼,同时起诉京东,索赔逾5万美元。据悉,该女生名叫Liu Jingyao(音译刘静尧),居住在明尼阿波利斯,是一名本科生。

刘强东被正式起诉了!这次,京东一起成了被告

《纽约时报》称,在亨内平县明尼苏达州法院提起诉讼时,她指控刘强东参加明尼苏达大学课程期间,于8月30日,在她的公寓里强行与她发生关系。

In the lawsuit, filed in Minnesota State Court in Hennepin County, she accused Mr. Liu of forcing himself on her in her apartment on Aug. 30 while he was taking courses at the university.

代表该女生的一家律师事务所Florin Roebig, P.A.在一份声明中表示,“我们的代理人愿意向全世界公布她的名字,让正义得到伸张,我们为她表现出的难以置信的勇气感到骄傲。”

“We are proud of the incredible courage our client has shown revealing her name for all the world to see, so that justice may be done,” Florin Roebig, P.A., one of the law firms representing Liu Jingyao, said in a statement on Tuesday.

据路透社17日报道,法庭文件显示,此次事件使得女大学生受到了身体和心理伤害,“导致她退掉明尼苏达大学2018年秋季学期的所有课程,接受专业咨询和治疗”。

“The offensive contact caused the plaintiff physical and emotional injuries,” the court filing said. “It also caused her to withdraw from all classes during the fall 2018 semester at the University of Minnesota and to seek professional counseling, care and treatment.”

六项指控指向刘强东和京东

据路透社17日报道,在这起诉讼中,京东和刘强东均为被告,共被指控6项罪名,包括非法监禁、民事侵犯和民事殴打,以及性侵等。

The lawsuit accused Richard Liu and JD.com of a total of six counts of false imprisonment, civil assault and battery, as well as sexual assault or battery.

刘强东被正式起诉了!这次,京东一起成了被告

法庭文件显示,京东对刘强东的行为负有“替代责任”,因为他涉及的这起案件发生在与他的工作相关的活动中。

JD.com is “vicariously liable” for Richard Liu’s behavior because his alleged actions happened while he was “seemingly” at work-related activities, the court document said.

该文件还称,刘强东进行袭击和殴打时,另外两名京东员工,Vivian Yang Han和Alice Zhang Yujia,也在现场。

The assault and battery also began in the presence of two other JD.com employees, Vivian Yang Han and Alice Zhang Yujia, the court filing said.

起诉称,“这两名员工不仅在现场,甚至还在刘强东对女大学生的侵犯时从旁协助。”

“Those employees were not only present but helped facilitate” Richard Liu’s alleged assault of the student, according to the lawsuit.

刘强东被正式起诉了!这次,京东一起成了被告

此外,《纽约时报》的报道中称,根据诉讼,刘强东的行为得到了京东的支持,该公司聘请的助理在当晚大部分时间都在场,使其“在明尼苏达州的全部时间都能不受限制地使用公司资金”。

According to the lawsuit, Mr. Liu’s actions were enabled by JD.com, which employed the assistants who were present for much of the evening and gave the tycoon “unfettered access to its corporate funds the entire time he was in Minnesota.”

刘强东律师:诉讼毫无根据

对这起诉讼,刘强东的律师Bill Brisbois表示,根据亨内平县法院检察官的决定,“以及我们对他(刘强东)清白的信任,我们坚定地认为此次诉讼是毫无根据的,并且会进行有力辩护”。

A lawyer for Mr. Liu, Jill Brisbois, said in a statement that, based on the county attorney’s decision “and our belief in his innocence, we feel strongly that this suit is without merit and will vigorously defend against it.”

据路透社报道,京东的律师Peter Walsh在一份书面声明中表示,他们并不准备对此事做出评论,并将坚决抵制“对公司做出的毫无根据的指控”。

Peter Walsh, an attorney for JD.com at Hogan Lovells, said in a written statement while they were not prepared to comment at this time, they will vigorously defend against “these meritless claims against the company.”

律师:刘强东必须要应诉

据美国的一家华文媒体报道,明尼苏达州泓发律师事务所律师周东发分析称,民事诉讼耗时耗力,程序比刑事诉讼还要复杂,一旦女方发起民事诉讼,刘强东就必须要应诉。中国西南政法大学教授李祖军此前曾表示,美国检方不提起刑事指控,并不意味着刘强东不需要承担民事侵权责任。最终刘强东是否要承担这些责任,还要经历民事诉讼的审判程序后才能下定论。

刘强东被正式起诉了!这次,京东一起成了被告

事件回顾

---2018年8月31日

明尼阿波利斯市警察局档案信息部报告显示,刘强东涉嫌的强奸案发生在8月31日。亨内平县监狱的公开记录显示,刘强东于8月31日23:32被该监狱登记收押。

---2018年9月1日

9月1日,在收押约16个小时后,刘强东被释放,没有缴纳保释金。

---2018年9月2日

@京东发言人 回应称,刘强东先生在美国商务活动期间,遭遇到了失实指控,经过当地警方调查,未发现有任何不当行为,他将按照原计划继续其行程。我们将针对不实报道或造谣行为釆取必要的法律行动。

刘强东被正式起诉了!这次,京东一起成了被告

---2018年9月3日

@京东发言人 发布微博,称“我们获悉刘强东先生2018年8月31日被明尼阿波利斯警方带走调查,不久后刘先生即被释放,在此期间他没有受到任何指控,也没有被要求缴纳任何保释金。目前他已经回到中国正常开展工作。 ”

刘强东被正式起诉了!这次,京东一起成了被告

---2018年9月20日

美国明尼苏达州亨内平县检察官麦克·弗里曼宣布,明尼阿波利斯警察局对刘强东性侵犯指控的调查已移交检察官。检察官将审查所有证据,并就是否提出指控作出决定。弗里曼指出,对是否做出指控的决定并没有截止日期。

---2018年12月22日凌晨(北京时间)

明尼阿波利斯市亨内平县检察官办公室公布刘强东事件的调查结果,其决定对刘强东不予起诉,这意味着该案正式结案,刘强东无罪。

亨尼平县检察官迈克·弗里曼表示,“这亦与其他性侵犯案件相似,嫌疑人认为性行为的发生是自愿的。”

刘强东被正式起诉了!这次,京东一起成了被告

---同日

@京东发言人 发布微博,称:今天,明尼阿波利斯市亨内平县检察官办公室宣布,其将不会对京东集团CEO刘强东先生提起任何指控。我们欢迎这个决定,京东集团将继续致力于为全球客户和合作伙伴提供最好的服务,为投资者创造长期价值。

刘强东被正式起诉了!这次,京东一起成了被告

---同日

@刘强东 发布微博,称:“事发当天我的行为都给我的家庭、特别是我的妻子造成了巨大的伤害,为此我感到十分的自责和后悔。我已经第一时间向她坦承了事实,希望她可以接受我最诚恳的道歉,我一定将竭尽全力去弥补此事对家庭的创伤,重新担当起丈夫的责任。”

刘强东被正式起诉了!这次,京东一起成了被告

---同日

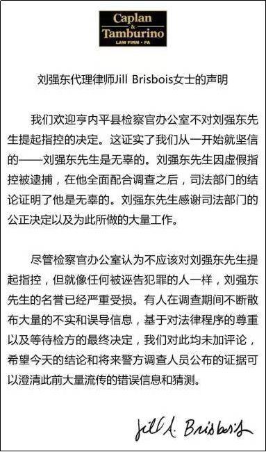
刘强东代理律师Jill Brisbois女士就案件事实发表公开声明,“欢迎亨内平县检察官办公室不对刘强东先生提起指控的决定”。

刘强东被正式起诉了!这次,京东一起成了被告

编辑:胡雨濛

实习生:白洁

中国日报(chinadailywx)综合纽约时报、路透社、环球网报道

精彩推荐

美国检方决定不起诉刘强东!本人首次发声:已向妻子坦承事实

刘强东涉嫌性侵案最新!女生微信记录曝光,京东称不是全部真相

核心解读外媒说

双语新闻热点

40年40人图图是道

觉得好看,请点"在看"!


鲜花

握手

雷人

路过

鸡蛋

最新评论

推荐阅读
精彩推荐

广告服务|投稿要求|禁言标准|版权说明|免责声明|手机版|小黑屋|推扬网 ( 粤ICP备18134897号 )|网站地图 | 邮箱:vayae@hotmail.com

GMT+8, 2026-1-19 18:52 , Processed in 0.073288 second(s), 28 queries .

Powered by Discuz! X3.4

© 2001-2017 Comsenz Inc.

返回顶部