推扬网

 找回密码
 立即注册

QQ登录

只需一步,快速开始

搜索
推扬网 门户 互联网动态 查看内容

垃圾处理厂需要投资多少钱(垃圾处理厂案例赏析及垃圾处理技术)

2020-4-17 23:54| 发布者: admin| 查看: 291| 评论: 0

摘要: 在中国,大部分大中型城市从20世纪90年代起开始推广生活垃圾分类收集,但由于缺少相应的教育宣传,在未来很长时期内,我国绝大部分城市仍将采取混合收集的垃圾处理方式。然而,混合收集的方式对后续的垃圾处理造成极 ...

在中国,大部分大中型城市从20世纪90年代起开始推广生活垃圾分类收集,但由于缺少相应的教育宣传,在未来很长时期内,我国绝大部分城市仍将采取混合收集的垃圾处理方式。然而,混合收集的方式对后续的垃圾处理造成极大压力。

你印象中的垃圾厂是不是黑黑的,脏脏的?实际上随着垃圾处理技术的不断改进,垃圾处理厂也变成了一道别样的风景。比如以下几个代表性的列子:

麻浦垃圾焚烧厂

位置:首尔

特点:建在世界杯公园内,世界公认的样板

规格:仅对外供热,每天对外销售热量23.8万大卡

管理模式:政府投资,企业承建,政府委托企业管理

监督:显示屏随时公布污染物数据,政府和居民同时监督

施比特劳垃圾处理厂

位置:奥地利维也纳

特点:像是一座童话城堡,处理过程中没有异味,没有噪音,没有黑烟

规格:24小时运转,负责维也纳三分之一垃圾的焚烧处理,产生的热量能供应十多万户人家。

技术:拥有先进的废气净化处理技术,垃圾处理流程如下图:

依塞纳垃圾处理厂

位置:法国巴黎塞纳河河畔

特点:世界上探入地下最深的垃圾处理厂

规格:负责100万居民生活垃圾处理,年垃圾焚烧能力46万吨,能够为8万户居民提供家庭取暖,为5万户居民提供家庭用电。

依塞纳延伸至地下31米,从垃圾分类处理装置,到垃圾焚烧炉;从废弃废水处理他,到热能转换发电机,所有设备都被安置在地下。

舞洲垃圾处理厂

位置:日本大阪

特点:像是一座环球影城

规格:24小时运转,每天可燃烧处理900吨普通垃圾和100多吨大型垃圾。

整个垃圾处理在密闭空间进行,依靠设备自动处理。

在中国,大部分大中城市从20世纪90年代起开始推广生活垃圾分类收集,但由于缺少相应的教育宣传,在未来很长时期内,我国绝大部分城市仍将采取混合收集的方式。然而,混合收集的方式对后续的垃圾处理造成极大压力。

一、垃圾处理方式

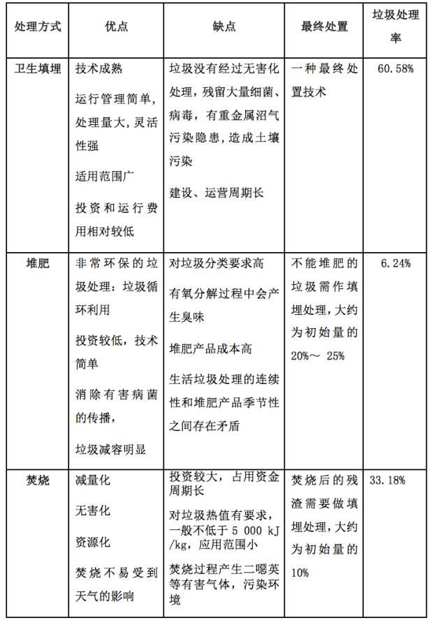
世界上垃圾常规处理工艺有填埋、堆肥和堆肥。发达国家和地区一般在分类收集的基础上,采用卫生填埋、焚烧和堆肥工艺,发展中国家仍大量采用简易填埋等方式。目前在中国,城市生活垃圾的处理主要还是以填埋为主,但是填埋技术、处理方式和管理水平有很大差异;堆肥和焚烧(15%)处理技术占的比例较小,垃圾处理能力较低,存在明显的地域性差异。近几年,焚烧的比例在不断怎长。以下表格梳理了三种常见的垃圾处理方式的优缺点以及它的垃圾处理率。

垃圾处理方式对比图

从发展历程来看,垃圾处理一共经历了三代:

第一代:最古老的垃圾处理技术:填埋

第二代:目前广泛采用的垃圾焚烧发电技术,对垃圾中的热值进行充分的利用

第三代:从两个角度解决生活垃圾处理的问题

利用垃圾中的热值,回收利用有价值的物质,实现垃圾资源化能源化利用;

通过多级的机械与各种分类技术,将垃圾有害物质提前分离出来,从源头上遏制二噁英的生成。

二、第三代生活垃圾处理技术

1.机械生物处理技术

作为垃圾处理的预处理技术,可结合其他工艺完成无害化处理(机械生物预处理结合卫生填埋技术);

通过各种机械、物理和生物化的处理手段来对垃圾进行精细地分拣和再利用;

从废弃物中分离出有价值的材料及物质(绿色煤炭)用于燃煤发电设施一起燃烧利用;

可在碳交易中获得相应的二氧化碳排放额度。

2.隧道窑干式厌氧发酵技术

分离出低燃烧值,高含水量的有机物,降低焚烧发电成本;

提高剩余垃圾的燃烧值,提升焚烧发电效率;

垃圾焚烧总量大幅减少,减少垃圾焚烧尾气与残渣污染;

通过干式厌氧发酵获得最高价值生物能源:沼气、有机肥。

3.生活垃圾热解技术

该技术的优点在于:

采用绝氧热解原理,不用进行焚烧;

由于热解炉内为高温绝氧环境,整个处理工艺都避免了二恶英生成的必要反应环境,从原理上阻止了二恶英的产生;

在热解过程中物料相对料床静止,辐射管内流体与反应炉膛完全隔离,避免了传统焚烧产生危险废弃物飞灰的问题;

该技术的预处理采用全封闭厂房,负压操作,在所有可能的臭气散发点设置有臭气收集,经生物除臭系统有效处理,避免了恶臭的扩散。

从以上例子可看出,垃圾焚烧还是大多数国家处理垃圾时的主要选择方式。目前,共有36个国家和地区建有生活垃圾焚烧厂,欧盟、日本、美国建设的垃圾焚烧发电厂占全世界的80%以上。

三、垃圾焚烧的典型工艺与核心设备

典型的垃圾焚烧发电厂工艺主要由垃圾储运、锅炉燃烧、烟气处理、汽轮机发电等4部分组成。

其中焚烧炉是垃圾发电的核心,决定着垃圾处理的效果和运行的经济性。焚烧炉充分燃烧后才能达到无害化和减量化的目标。常用的焚烧炉有炉排炉、流化床焚烧炉、热解焚烧炉、回转窑等多种形式。在国外,由于垃圾分类严格,因此以炉排炉为主;而在我国炉排炉、流化床焚烧炉两者并举,其余方式也有少量应用。

尾气处理是垃圾发电的关键,在投资和运行成本中占了较大比例,决定了垃圾发电的环保性和公众认可度。

四、中国垃圾焚烧厂现状

近年来,随着国家一系列重大方针政策的贯彻执行,中国生活垃圾焚烧发电产业得到快速发展。据统计,截至2016年2月份,全国已运行的生活垃圾焚烧厂共231座,分别分布在20个省、市,其中浙江以40座垃圾焚烧厂名列第一。

超过70%的垃圾焚烧厂集中在人口稠密、经济发达但土地资源紧张的东部沿海城市。同时,面临垃圾处理难题的不少城市,开始兴建垃圾焚烧厂。

国内垃圾焚烧厂的不断发展的几个有利因素:

1.焚烧发电政策法规日益健全:

《中国应对气候变化国家方案》:鼓励“在经济发达、土地资源稀缺地区建设垃圾焚烧发电厂”;

《城市生活垃圾处理及污染防治技术政策》( 城建[2000]120号):在具备经济条件、垃圾热值条件和缺乏卫生填埋场地资源的城市,可发展焚烧处理技术。

《可再生能源发电价格和费用分摊管理试行办法》( 发改价格[2006]7 号):生物质发电项目上网电价实行政府定价,补贴电价标准为0.25元/(kW.h)。

《生活垃圾焚烧污染控制标准》(GB18485—2001):对垃圾焚烧污染物排放提出更严格的限定值。

《“十三五”全国城镇生活垃圾无害化处理设施建设规划(征求意见稿)》明确垃圾焚烧将继续作为当前最符合国情 的无害化处理方式得到大力支持。

2.市场需求大

中国承诺到2020年非水可再生能源达到全部发电量的9%,垃圾发电属于可再生能源,较太阳能发电、风力发电技术要求不高,且成本低,适合在城市周边建设。

中国能源消费逐年递增,垃圾也不断递增。

可用土地资源逐年减少:目前我国的垃圾处理方式主要是填埋,垃圾填埋每年占掉500亩土地。垃圾焚烧发电可解决土地资源浪费现象。

3.已投产项目运行收益稳定

收入主要来源:垃圾发电厂成本补偿和上网电费

免增值税、减免所得税

五、总结与建议

同时,随着垃圾发电行业的迅速发展,各种问题也随之而来。特别是2007年开始问题越来越严重,引发了二次污染等环境问题,以及社会问题,比如2009年3月份北京朝阳区上千民众发起请愿活动,反对在高安屯垃圾掩埋场再兴建垃圾焚烧厂。

垃圾焚烧发电作为垃圾处理行业产业链中的一部分,不断爆发出的问题同时也折射出了我国垃圾处理行业中的存在的问题。小编觉得最关键的问题是没有形成一整套完整的垃圾管理体系。一整套完整的垃圾管理体系是指整合垃圾行业的上游(垃圾分类),中游(垃圾收集),以及下游(垃圾处理)。这里的“整合”不仅仅是垂直流程上的整合,更是横向运营管理上的整合。而且,每个维度都需要环境、社会、经济三方面的整合,缺一不可(如下图)。

例如,垃圾处理行业的主体主要包括垃圾源、设备供应商、工程企业、运营企业(如下图)。

垃圾处理行业目前是典型的市场垄断行业。因此,横向的垃圾处理模式可以打破垃圾处理行业的市场垄断,打通各个城市的垃圾处理企业,开展有效竞(如下图)。这样一来,各个城市的垃圾处理行业不仅可以按照市场经济的原则自愿承接跨区域生活垃圾处理业务,并且有利于各公司改进管理水平和技术水平,同时形成一体化的垃圾处理行业市场,提高处理行业的运营效率。


鲜花

握手

雷人

路过

鸡蛋

最新评论

推荐阅读
精彩推荐

广告服务|投稿要求|禁言标准|版权说明|免责声明|手机版|小黑屋|推扬网 ( 粤ICP备18134897号 )|网站地图 | 邮箱:vayae@hotmail.com

GMT+8, 2026-1-24 22:35 , Processed in 0.079851 second(s), 28 queries .

Powered by Discuz! X3.4

© 2001-2017 Comsenz Inc.

返回顶部