推扬网

 找回密码
 立即注册

QQ登录

只需一步,快速开始

搜索
推扬网 门户 互联网动态 查看内容

swot是什么意思(swot这四个字母分别表示什么)

2020-4-18 00:07| 发布者: admin| 查看: 1281| 评论: 0

摘要: SWOT是英文Strengths、Weaknesses、Opportunities和Threats的缩写。SWOT分析实际上是将对企业内部和外部条件各方面内容进行综合和概括,进而分析组织的优劣势、面临的机会和威胁的一种方法。 企业在进行一项投资决 ...

SWOT是英文Strengths、Weaknesses、Opportunities和Threats的缩写。SWOT分析实际上是将对企业内部和外部条件各方面内容进行综合和概括,进而分析组织的优劣势、面临的机会和威胁的一种方法。

企业在进行一项投资决策时,运用SWOT矩阵可以分析是此项投资是否会充分发挥自己和长处而避免自己的短处,以趋利避害,化劣势为优势,化挑战为机遇。同时,也使自己的公司知道该从学习什么来面对市场商机。即所谓的知己知彼、百战不殆,从而降低公司的经营和投资风险。

对于中小企业来说,企业的正常运行是组织内部活动及其目标与外部环境的动态平衡过程,信息化的浪潮使中小企业内外部环境发生了变化,这就需要分析不平衡性是否已经存在?如果存在,那么是哪种性质的不平衡?这种不平衡性对企业的不利影响是否已经产生了开展信息化建设的必要?要回答这些问题,就必须借助于SWOT矩阵。

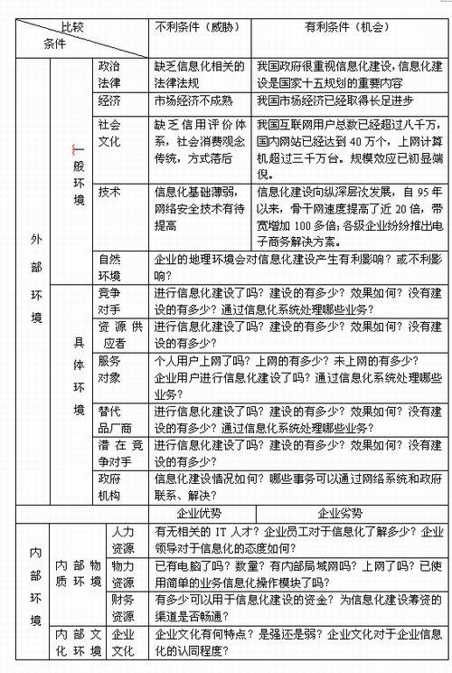
一般而言,企业的机会和威胁是由企业所处的外部环境所赋予的,而企业的优势和劣势则是针对于企业内部资源所言的,因此本文以企业所处的内、外部环境为纬度,对传统的SWOT的四个关键因素:S(优势)、W(劣势)、)O(机会)、T(威胁)进行了二维划分,以更好地体现矩的交叉影响作用的理念。

本文提出的SWOT矩阵能否发挥效用,关键要看回答其中各个问题所搜集的企业以及市场的情报。因此,使用该矩阵分析的中小企业应该抽调企业各方面的员工,做好企业自身的情报采集工作;对于市场情报,则需要借助于第三方(如咨询公司、信息提供商等)的协助。


鲜花

握手

雷人

路过

鸡蛋

最新评论

推荐阅读
精彩推荐

广告服务|投稿要求|禁言标准|版权说明|免责声明|手机版|小黑屋|推扬网 ( 粤ICP备18134897号 )|网站地图 | 邮箱:vayae@hotmail.com

GMT+8, 2026-1-27 13:14 , Processed in 0.064108 second(s), 28 queries .

Powered by Discuz! X3.4

© 2001-2017 Comsenz Inc.

返回顶部